Involve Lena

Perché a Lena piace partecipare. 

Insieme siete più forti.

Placeholder image Desktop Placeholder image Mobile
Involve garantisce che Lena non sia solo una cliente, ma una parte attiva del tuo mondo.

Nasce un ciclo di impatto e valore aggiunto: ciò che Lena contribuisce rafforza il tuo marchio – e ciò che tu ne ricavi la motiva a partecipare ancora di più. La dualità di Involve è chiara: lo fate insieme – e porta beneficio a entrambi. Tu ottieni contenuti, intuizioni e sostenitori più credibili di qualsiasi campagna pubblicitaria. E Lena può contribuire attivamente alla creazione.

Placeholder image Desktop Placeholder image Mobile
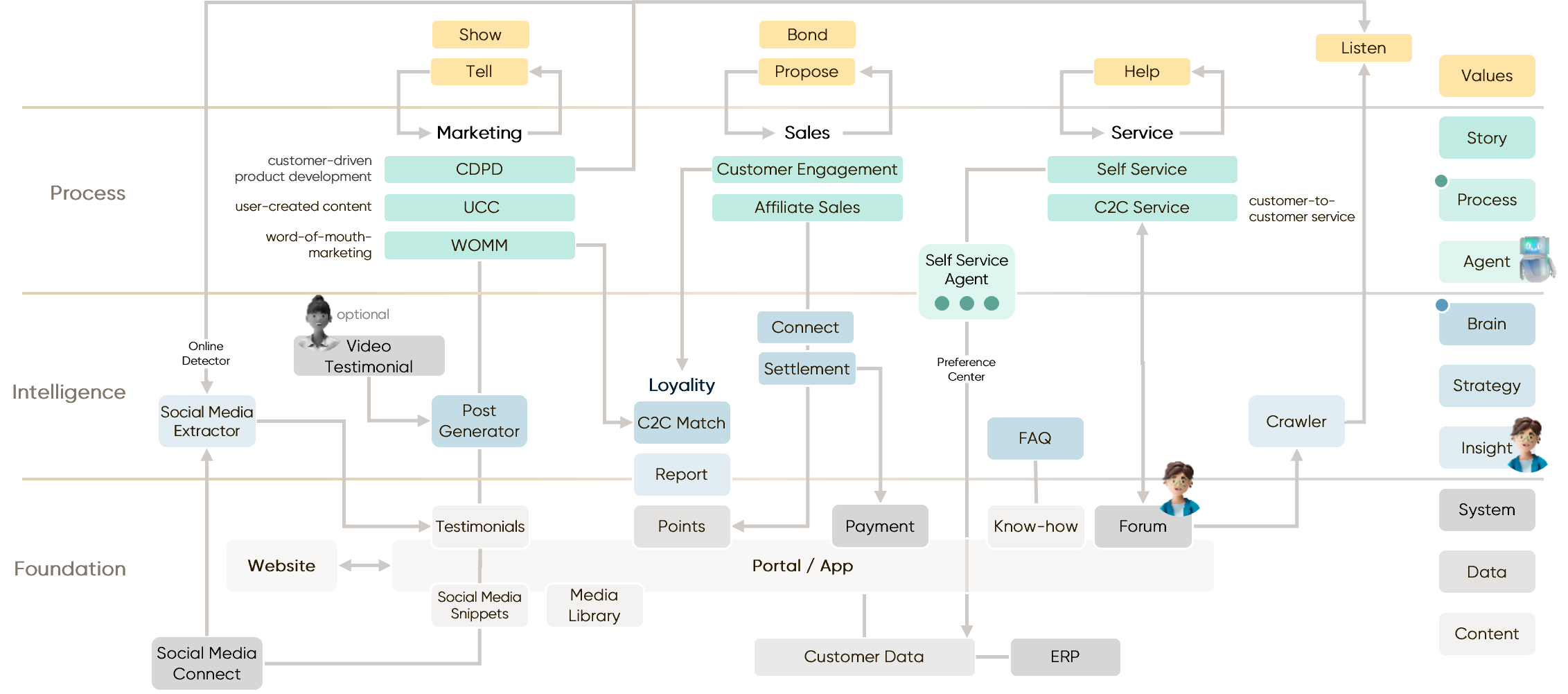
Involve dal punto di vista del CEO

Involve significa considerare i propri clienti non solo come consumatori, ma come collaboratori attivi.Alcune clienti sono critiche, diligenti, comunicative – sarebbe uno spreco non sfruttare questa energia. Chi coinvolge queste voci ottiene feedback preziosi e amplia il proprio team con membri motivati, che agiscono con gioia e convinzione.


Gli effetti si estendono ben oltre il marketing: i contenuti generati dagli utenti e le referenze creano credibilità e visibilità, il supporto peer-to-peer riduce i costi di servizio e le clienti coinvolte diventano ambasciatrici credibili nel processo di vendita. Allo stesso tempo, Involve agisce anche all’interno. Quando i dipendenti vedono quanto i clienti partecipano attivamente, cresce la loro motivazione e l’identificazione con il marchio. Un’azienda che integra i clienti come partner vive automaticamente una cultura diversa – più accessibile, partecipativa e autentica.


Il Self-Service completa questo quadro: ciò che spesso è visto solo come un mezzo per ridurre i costi è in realtà una forma di coinvolgimento che costruisce fiducia. Concedendo ai clienti il giusto grado di libertà e permettendo loro di gestire i processi in modo autonomo, rapido e semplice – in modo vantaggioso sia per loro che per noi – creiamo un vero valore aggiunto.

Impatto aziendale in cifre

  • Riduzione dei costi di servizio grazie a meccanismi C2C e al self-service
  • Aumento del fatturato con tassi di conversione più alti grazie a referenze autentiche
  • Cicli di innovazione più rapidi attraverso lo sviluppo di prodotti co-creativi
  • Maggiore generazione di lead e crescita organica della community
  • Rafforzamento misurabile della percezione del marchio