Involve Lena

Weil Lena es geniesst, sich einzubringen. 

Gemeinsam seid ihr stärker.

Placeholder image Desktop Placeholder image Mobile
Involve stellt sicher, dass Lena nicht nur Kundin ist, sondern aktiver Teil deiner Welt wird.

Es entsteht ein Kreislauf von Wirkung und Mehrwert: Was Lena einbringt, verstärkt deine Marke – und was du daraus machst, motiviert sie zu weiterer Beteiligung. Die Dualität von Involve ist klar: Ihr macht es gemeinsam – und es hilft euch beiden. Du gewinnst Inhalte, Einblicke und Fürsprecher, die glaubwürdiger sind als jede Werbekampagne. Und Lena darf gestalten.

Placeholder image Desktop Placeholder image Mobile
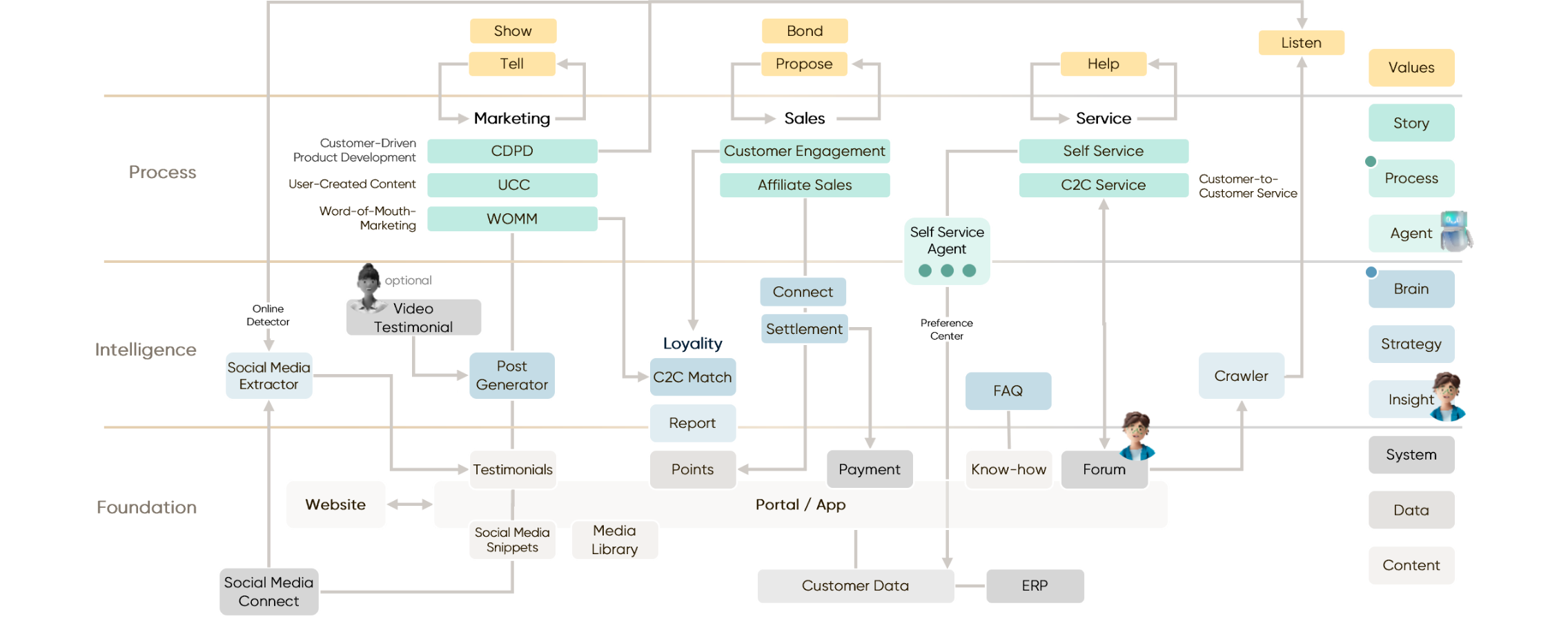
Involve aus Sicht CEO

Involve bedeutet, die eigenen Kunden nicht nur als Konsumenten zu betrachten, sondern als aktive Mitarbeiter. Manche Kundinnen sind kritisch, fleissig, kommunikativ – es wäre eine Verschwendung, diese Energie nicht zu nutzen. Wer solche Stimmen einbindet, gewinnt wertvolles Feedback und erweitert das eigene Team um motivierte Mitglieder, die mit Freude und aus Überzeugung handeln.


Die Effekte strahlen weit über Marketing hinaus: User-Generated Content und Referenzen schaffen Glaubwürdigkeit und Reichweite, Peer-to-Peer-Support reduziert Servicekosten, und engagierte Kundinnen wirken im Sales-Prozess als glaubhafte Fürsprecherinnen. Gleichzeitig wirkt Involve auch nach innen. Wenn Mitarbeiter sehen, wie sehr Kunden sich einbringen, steigt die eigene Motivation und Identifikation mit der Marke. Ein Unternehmen, das Kunden als Partner integriert, lebt automatisch eine andere Kultur – nahbar, partizipativ und authentisch.


Self-Service ergänzt dieses Bild: Was oft nur als Mittel zur Kosteneinsparung gesehen wird, ist in Wahrheit ein vertrauensbildendes Involvement. Indem wir unseren Kunden die passenden Freiheitsgrade einräumen und ihnen ermöglichen, Prozesse eigenständig, schnell und unkompliziert – und dabei sowohl für sie als auch für uns sinnvoll – zu steuern, schaffen wir echten Mehrwert.

Business Impact in Zahlen

  • Reduktion von Servicekosten durch C2C-Mechanismen und Self-Service
  • Mehr Umsatz mit höherer Conversion bei authentischen Referenzen
  • Schnellere Innovationszyklen durch co-kreative Produktentwicklung
  • Mehr Leads und organisches Community-Wachstum
  • Messbare Stärkung der Markenwahrnehmung