Meet your Customer

Weil du Lena auf ein Date einladen willst. Denn eine nachhaltige Beziehung benötigt Nähe. Beweise dich und begeistere Lena!

Placeholder image Desktop Placeholder image Mobile

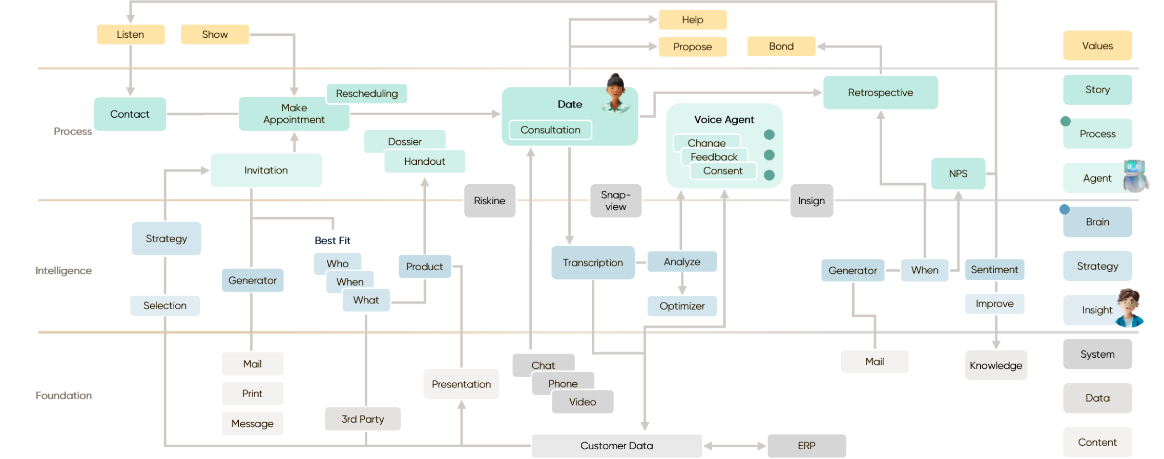
Meet your customer klingt nach einem simplen Treffen. Doch in Wirklichkeit ist es der vielleicht wichtigste Moment in eurer Beziehung – das Date.

So wird aus Meet mehr als nur ein Kundentermin – es wird ein Erlebnis, das Lena in Erinnerung behält. Denn wenn Vicky im entscheidenden Moment überzeugt und alles reibungslos läuft, dann zählt am Ende nicht der Preis, sondern das Gefühl, das Lena mitnimmt.

Placeholder image Desktop Placeholder image Mobile

Meet aus Sicht CEO

Bei Meet müssen Marketing, Sales und oft auch Service zusammenarbeiten. Vom ersten Kontakt über die Einladung bis hin zum eigentlichen Gespräch: in diesem Moment laufen alle Fäden zusammen. Für Unternehmen ist hier eine der grössten Fehlerquellen – Leads gehen verloren, Prozesse brechen ab und Silos verhindern ein konsistentes Kundenerlebnis.


Genau deshalb ist Meet so wertvoll: Es bewegt uns dazu, frühzeitig darüber nachzudenken, wie Marketing, Sales und Service ineinandergreifen. Es reicht nicht, wenn jeder Bereich für sich funktioniert:


Eine Absage, die im Service eingeht, muss auch den Vertrieb erreichen. Eine Werbesperre, die Vicky im Kundentermin erfasst, muss sofort ins Marketing fliessen, damit das geplante Mailing am nächsten Tag nicht trotzdem versendet wird. Nur wenn die Übergaben reibungslos laufen, kann das Date gelingen.

Business Impact in Zahlen

01

Mehr Zeit für den Kunden durch automatisierte Vor- und Nachbereitung

02

Durchgängige Lead-Bearbeitung mit reibungslosen Übergaben

03

Messbar höherer Customer Lifetime Value

04

Mehr Weiterempfehlungen (NPS)

05

Gestärkte Kundenbindung, Loyalität und Vertrauen

06

Gesteigerte Mitarbeiterzufriedenheit

Placeholder image Desktop