Listen!

Weil wahre Liebe bedeutet, zuzuhören. Du hörst auf Signale, Emotionen, Trends und unausgesprochene Wünsche – und reagierst mit Empathie.

Placeholder image Desktop Placeholder image Mobile

Zuhören klingt einfach. Doch wirklich hinhören – das ist eine Kunst.

Listen ist kein passives Sammeln. Es ist ein regulierender, dynamischer Kreislauf: zuhören, verstehen, priorisieren und handeln. Rechtzeitig, bewusst und mit maximaler Wirkung. Und jedes Feedback, das du erfasst, fliesst zurück – damit deine AI-Agenten, dein Marketing, Sales und Service im nächsten Schritt noch präziser und wirkungsvoller werden.

Placeholder image Desktop Lena Meier, die treue Kundin, richtet sich aufmerksam an ihr Gegenüber in einem gemütlichen Wohnzimmer – im Fokus steht der Wert «listen» aus dem BSI Customer Value.

Listen aus Sicht CEO

Aus Unternehmenssicht ist Listen das unverblümte Korrektiv: Kundennähe als härteste Realität. Die besten KPIs sind nicht intern erfunden, sondern spiegeln, wie unsere Kunden und der Markt uns wahrnehmen. Listen schafft diese Perspektive – firmenweit und end-to-end. Wir verlassen den internen Tunnelblick und messen, was wirklich zählt. 


Und wir messen nicht nur, wir handeln! Ein KPI allein bringt nichts, wenn wir nicht wissen, welche Aktion er im positiven oder negativen Fall auslöst. Listen sorgt dafür, dass Feedback sofort in konkrete Schritte übersetzt werden kann – auf Knopfdruck. So wird Listen zu einem strategischen Steuerungsinstrument. Es verbindet Markt- und Kundenstimme mit internen Prozessen, macht den Erfolg messbar und schafft die Grundlage für fundierte Entscheidungen – quer durch die gesamte Organisation.

Business Impact in Zahlen

01

Höhere Net Retention Rate und Kundenloyalität (CLI)

02

Mehr Weiterempfehlungen (NPS)

03

Feedback an AI Agents für Hyperpersonalisierung

04

Präzisere Investitionen in Marketing, Sales und Service

05

Reduzierte Abwanderung (Churn)

06

Kürzere Reaktionszeiten (FCR)

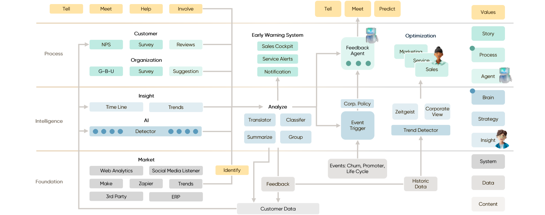
So wird Listen zur Realität

Diese BSI Elements machen den Value Listen wirksam:

api/use-case
listen

Powered by AI
Powered by BSI Elements

##title##

##description##